
Наша компания специализируется сразу в двух областях. Разработка инженерного прикладного программного обеспечения и проектирование зданий и сооружений с широким применением prefab-элементов.
На основе накопленного опыта в проектировании prefab-элементов мы создали набор IT-решений по автоматизации процесса проектирования, что позволяет ускорить разработку проектной и рабочей документации.
Как только наши IT-решения созревают до готовых программных продуктов, мы представляем их широкой публике. Ниже вы можете ознакомиться с рядом продуктов, над которыми в данный момент идёт активная работа. Также вы можете увидеть какие проекты были уже реализованы с помощью наших IT-решений.
Продукты
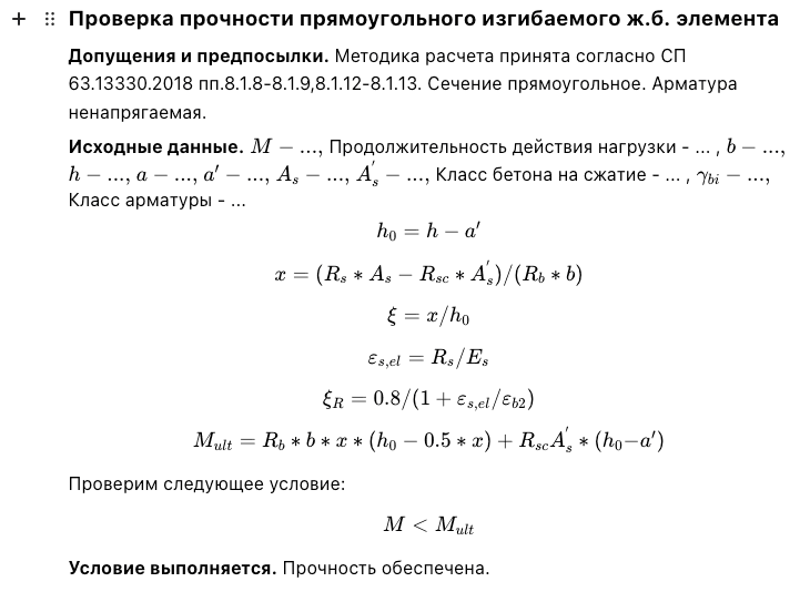
WEB-приложение для создания инженерных калькуляторов и генерации пояснительной записки на основе выполненного расчета

Импортозамещающее специализированное ПО, обеспечивающее потребности современного проектирования зданий из сборного железобетона
Конкуренты: Allplan precast, IDAT precast, Tekla Structures.
- Сделано:
- Управляющая БД номенклатурой ЖБ изделий (сравнение, хранение, добавление, назначение марок по ГОСТ).
- Модули автоматизации оформления чертежей марки КЖИ (Конструкции железобетонные. Изделия)
- В разработке:
- Интеграция с оборудованием заводов ЖБИ, по стандартам: Unitechnik, UXML, PXML.
- WEB-версия для работы с панелями деревянного и ЛСТК каркасного домостроения.
Проекты
ЖК 1-й Химкинский
Масштабный проект на 102 га между Химкинским лесом и каналом им. Москвы. 6 секций высотой 4-17 этажей. Система "Умная квартира" во всех корпусах.
- Корпуса 1.2, 1.3, 1.4, 2.2, 2.6.1
ЖК 1-й Ясеневский
4 урбанблока переменной этажности (6-18 этажей) с современной динамичной архитектурой испанского бюро Citythinking. Уникальный декор с металлическими шевронами с цветочными орнаментами, индивидуальный для каждого корпуса.
- Корпуса 1, 2, 3, 4
ЖК 1-й Саларьевский
Архитектурный проект в Новой Москве в 2 км от МКАДА. Яркий квартал с закрытой безмашинной территорией, бульваром со световыми качелями и экотропами. 7 корпусов различной высоты.
- Корпус 1
ЖК 1-й Измайловский
Современный жилой комплекс на востоке Москвы между лесопарками "Лосиный остров" и Измайловский. 6 монолитных корпусов высотой 10-32 этажа с акцентными башнями-доминантами.
- Корпуса 1, 3, 4
ЖК 1-й Донской
Жилой комплекс с собственной набережной на берегу Пуговичинского пруда. 9 корпусов с современной архитектурой.
- Корпуса 1, 2, 4, 5, 12
ЖК 1-й Шереметьевский
Жилой комплекс в центре района Подрезково с развитой инфраструктурой окружения. Прямой доступ к МЦД-3.
- Корпуса 1, 2, 3, 4, 5
ЖК 1-й Южный
Благоустроенный квартал на юге Москвы в 1 км от МКАД. Современная городская среда с бульваром-дендрарием и фруктовыми садами.
- Корпуса 1.1, 1.2, 1.3, 2, 3, 10, 11
ЖК Остафьево
Масштабный жилой комплекс в Новой Москве, рядом с одноименным музеем-усадьбой и городским парком «Барыши». Монолитные дома комфортной этажности с разнообразными планировками и уютными зелеными дворами.
- Четвёртая очередь строительства: Многоэтажные жилые дома № 13, 14, 15, 16
- Пятая очередь строительства: Многоэтажные жилые дома № 17, 18, 19, 20, 21, 22, 23
ЖК Южная Битца
Современный проект комфорт-класса, расположенный в 3 км от Москвы между Варшавским и Симферопольским шоссе.
- Многоэтажное жилое здание № 7 со встроенными помещениями общественного назначения.
- Многоэтажное жилое здание № 11 со встроенными помещениями общественного назначения.
- Многоэтажное жилое здание № 12 со встроенными помещениями общественного назначения.
ЖК 1-й Ленинградский
Жилой комплекс комфорт-класса, расположившийся на севере Москвы по Ленинградскому шоссе. Автором проекта является испанское архитектурное бюро CITYTHINKING.
- Многоэтажное жилое здание № 5 со встроенными помещениями общественного назначения.
- Многоэтажное жилое здание № 6 со встроенными помещениями общественного назначения.
ЖК 1-й Лермонтовский
- Многоэтажное жилое здание № 5.1 со встроенными помещениями общественного назначения.
ЖК Большая Полянка
Малоэтажный жилой комплекс расположен в городе Южно-Сахалинске на уютной территории в близости от леса и р.Владимировка. Дома из сборных железобетонных панелей комфортной этажности с разнообразными планировками и уютными закрытыми дворами.
- Жилой комплекс в с. Дальнее по ул. Большая полянка. Первый этап
Многоуровневый паркинг
- Многоуровневая парковка ЖК «Грин парк», г. Москва, ул.Сельскохозяйственная, вл.35
- Многоуровневый паркинг на 455 м.м. с торговыми помещениями, г.Москва, Каширский проезд вл.25/2
- Многоуровневая гараж-стоянка открытого типа на 1268 м.м., Москва, с.п. Сосенское, д.Столбово, корп. 1.18
ПИК Индустрия
Разработка рабочих чертежей КЖИ.



















































